The VANTAGE™ Framework
A structured, financially-grounded methodology for enterprise AI transformation, developed from hands-on experience across PE-backed and enterprise programmes. Purpose-built for the unique challenges of AI: rapid technology evolution, governance complexity, organisational change resistance, and the need to balance innovation with risk management.
What is VANTAGE?
A structured path from initial vision-setting through to scaled adoption and continuous optimisation. Typical full-cycle implementation takes 12-18 months.
Vision
Foundations
Assessment
Readiness
Navigation
Strategy & Portfolio
Transformation
Execution & Scale
Adoption
Culture & Embedding
Governance
Control & Trust (Continuous)
Evolution
Measurement & Optimisation (Continuous)
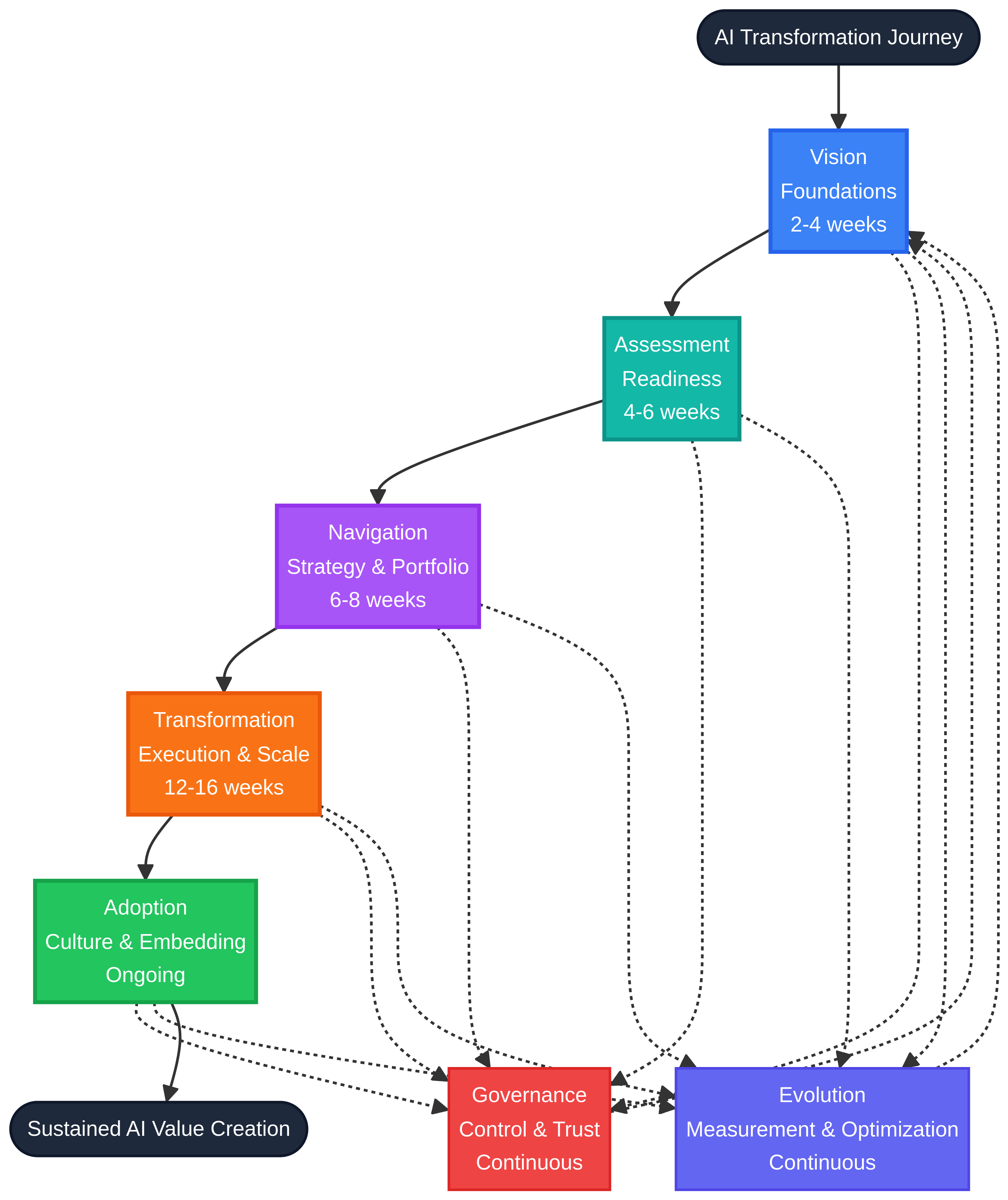
VANTAGE Lifecycle Flow
Visual representation of how the seven VANTAGE phases interconnect. Sequential phases (V-A-N-T-A) build upon each other, while Governance and Evolution operate continuously across all phases.

Implementation Timeline
Typical timeline for a full VANTAGE implementation. Sequential phases span 12-18 months, with Governance and Evolution continuing as ongoing practices.

The VANTAGE Lifecycle
Five sequential phases and two continuous themes that operate across all phases. Click any phase to see detailed activities and deliverables.
Vision
Foundations
Establish strategic clarity, executive alignment, and guardrails before major investment.
Assessment
Readiness
Conduct honest, evidence-based assessment of organisational AI maturity to prevent 'building on sand'.
Navigation
Strategy & Portfolio
Design balanced portfolio of AI use cases and architecture to support them through disciplined prioritisation.
Transformation
Execution & Scale
Move from PowerPoint to production with Agile pilot sprints and robust MLOps/LLMOps practices.
Adoption
Culture & Embedding
Ensure AI becomes part of 'how we work' through organisational design, upskilling, and process redesign.
Governance
Control & Trust
Maintain ethical oversight, risk management, and compliance as a 'quality gate' at every stage.
Evolution
Measurement & Optimisation
Ensure the program adapts and improves through quarterly reviews, performance monitoring, and ROI audits.
Guiding Principles
Six core principles that guide all decisions throughout the VANTAGE lifecycle.
Business Value First
Every AI initiative must tie to measurable outcomes: Revenue, Cost, Risk, or Experience. No 'science experiments.'
Responsible by Design
Ethics, fairness, safety, and compliance are embedded from day one, not added before launch.
GenAI Native
The framework recognises distinct lifecycles for LLMs (prompts, RAG, fine-tuning) vs traditional ML.
People-Centric
Adoption is driven by psychological safety, upskilling, and clear role definitions—not mandates.
Agile & Iterative
Use gated funding and continuous feedback loops. Kill failures fast, scale winners faster.
Measurement-Driven
Track technical performance AND business value. Data beats opinions.
Who Should Use VANTAGE?
VANTAGE is designed for mid-sized to large enterprises (500+ employees) across all industries embarking on strategic AI transformation programmes. Primary users include:
Note: If your organisation has fewer than 3 dedicated AI practitioners or less than $500k in annual AI budget, consider starting with Phase 0 (Vision) and Phase 1 (Assessment) only. Full implementation requires organisational commitment and resources.
Ready to Transform Your Organisation with VANTAGE?
Let's discuss how the VANTAGE framework can accelerate your AI transformation journey and deliver measurable business value.